Temperature
Temperature
The set temperature is a central part of the VAV application algorithm. Reaching and maintaining the set temperature is the goal of the algorithm's operation by adjusting the airflow based on the current temperature measurements and occupancy status.
The VAV application’s algorithm includes a number of variables referring to the temperature:
temperature setpoint,
temperature setpoint’s offset,
space temperature,
discharge temperature.
Space Temperature
One of the essential configuration settings for a proper functioning of the VAV application is selecting the temperature measurements source. The available options are:
Control Point VAV panel,
dedicated universal input, U2 (connected sensor),
network.
Automatic Detection
Additionally, the VAV application has a mechanism to provide an automatic temperature detection in case the selected temperature source does not provide any value. First, the application checks for the Control Point VAV panel availability. If the value cannot be read from the panel, the algorithm checks the dedicated U2 input and if no sensor is connected, it proceeds to check the value from the network. In case all these steps fail to provide the measured temperature, the algorithm uses the calculated effective setpoint value, which forces the application to work in minimal ranges.

Temperature automatic detection mechanism
Note
In case more than one temperature source is connected and active (for example, the Control Point VAV panel and sensor connected to the U2 input), it is possible to indicate one of them as a leading one using the Input Selector slot (TemperatureSensorSelector component in the TemperatureSelector folder of the VAV application) or calculate an average using the Temperature Averaging slot (the same location).
Discharge Air Temperature (Only for Heating)
Discharge temperature is a discharge air temperature measured in two possible variants:
before VAV in models without a reheater: detecting the temperature of the discharge air to determine operating mode (cooling/heating),
after VAV in models with a reheater or reheater and fan: acting as high limit for discharge air - the reheater is controlled by the space temperature and the discharge temperature limits the reheater when the discharge air is too hot.
The universal input U1 is dedicated for the sensor of the discharge temperature.
Automatic Detection
Similarly, as in case of the space temperature, the application has a mechanism providing an automatic discharge temperature detection in case the sensor is not available or its value cannot be read from it. In such event, the algorithm takes the MinDischTempSetpoint component’s value to calculations (located in the TemperatureSetpointSelector folder of the VAV application).
Temperature Setpoint
Temperature setpoint is a fundamental setting in the VAV application’s algorithm. It determines the airflow calculations depending on the area’s occupancy status. There are two temperature setpoint variables depending on the application operating mode, cooling or heating. The algorithm will always work to achieve the temperature setpoint, either in the cooling or heating mode.
Cooling Setpoint
The application starts cooling if the space temperature rises above the cooling setpoint temperature for the corresponding occupied state.
Heating Setpoint
The heating setpoint is used for heating control with high limit in systems with the reheater or sets the reference point for a warm air temperature.
For heating control, information on the discharge air temperature from the discharge temperature sensor connected to the U1 input or from the network is required. In systems with the reheater, if there is no discharge air temperature measurement, heating is based on the space temperature control loop. In systems without the reheater and without the discharge air temperature measurement, heating is disabled.
The application starts heating if the space temperature falls below the heating setpoint temperature for the corresponding occupied state.
Note
The CentralSetpoint value (TemperatureSetpointSelector component in the TemperatureSetpointSelector of the VAV application) is an average of the heating and cooling setpoints according to the occupancy mode.
Effective Setpoint
The setpoint temperatures for the occupied mode are further adjusted by:
offset: the value is added or subtracted from the setpoints;
panel-derived setpoint temperature depending on the setting (offset or setpoint) of the PanelSetpointMode variable (TemperatureSetpointSelector folder of the VAV application):
offset: added or subtracted from the setpoints,
setpoint: the setpoint set on the Control Point VAV panel is corrected by half the difference between the OccCoolTempSetpoint and OccHeatTempSetpoint values, added or subtracted from the panel’s setpoint providing setpoints for heating and cooling.
This selection between cooling or heating setpoint impacting the effective setpoint temperature is made when the HVAC Mode slot (set in the AirflowSetpointSelector component):
Auto: selection between heating/cooling setpoint:
heating demand active: effective setpoint equals the heating setpoint,
cooling demand active: effective setpoint equals the cooling setpoint;
Heat: effective setpoint equals the heating setpoint depending on the occupancy mode:
occupied: effective setpoint equals the OccHeatTempSetpoint value,
bypass: effective setpoint equals the OccHeatTempSetpoint value,
standby: effective setpoint equals the StandbyHeatTempSetpoint value,
unoccupied: effective setpoint equals the UnoccHeatTempSetpoint value;
Cool: effective setpoint equals the cooling setpoint depending on the occupancy mode:
occupied: effective setpoint equals the OccCoolTempSetpoint value,
bypass: effective setpoint equals the OccCoolTempSetpoint value,
standby: effective setpoint equals the StandbyCoolTempSetpoint value,
unoccupied: effective setpoint equals the UnoccCoolTempSetpoint value;
MorningWarmUp: effective setpoint equals the heating setpoint depending on the occupancy mode:
occupied: effective setpoint equals the OccHeatTempSetpoint value,
bypass: effective setpoint equals the OccHeatTempSetpoint value,
standby: effective setpoint equals the StandbyHeatTempSetpoint value,
unoccupied: effective setpoint equals the UnoccHeatTempSetpoint value;
PreCool: effective setpoint equals the cooling setpoint depending on the occupancy mode:
occupied: effective setpoint equals the OccCoolTempSetpoint value,
bypass: effective setpoint equals the OccCoolTempSetpoint value,
standby: effective setpoint equals the StandbyCoolTempSetpoint value,
unoccupied: effective setpoint equals the UnoccCoolTempSetpoint value;
NightPurge: effective setpoint equals the cooling setpoint depending on the occupancy mode:
occupied: effective setpoint equals the OccCoolTempSetpoint value,
bypass: effective setpoint equals the OccCoolTempSetpoint value,
standby: effective setpoint equals the StandbyCoolTempSetpoint value,
unoccupied: effective setpoint equals the UnoccCoolTempSetpoint value;
Fire: effective setpoint equals the cooling setpoint depending on the occupancy mode:
occupied: effective setpoint equals the OccCoolTempSetpoint value,
bypass: effective setpoint equals the OccCoolTempSetpoint value,
standby: effective setpoint equals the StandbyCoolTempSetpoint value,
unoccupied: effective setpoint equals the UnoccCoolTempSetpoint value;
Off: effective setpoint equals the cooling setpoint depending on the occupancy mode:
occupied: effective setpoint equals the OccCoolTempSetpoint value,
bypass: effective setpoint equals the OccCoolTempSetpoint value,
standby: effective setpoint equals the StandbyCoolTempSetpoint value,
unoccupied: effective setpoint equals the UnoccCoolTempSetpoint value.
Discharge Air Setpoint
The discharge air temperature setpoint is obtained by a linear function from the current value of the effective heating setpoint temperature to the effective setpoint increased by a value of 15 degrees with a low limit MinDischTempSetpoint and high limit MaxDischSetpoint. The value is calculated based on the output value from the heating control loop. The x value is based on the heating demand and depending on whether the DualHeat options is turned on (50-100% default for a secondary source or 0-50% for primary source) or turned off (0-100%).

Temperature setpoint
Temperature Setpoint Offset
The offset value for the temperature setpoint can be set from the Control Point VAV panel or using a resistance adjuster like SP connected to the U3 input. It is possible to select a leading offset source in the Input Selector variable (SetpointOffsetSelector in the OffsetCalculator folder of the VAV application).
From the Control Point VAV panel and iSMA Configurator, the user has the option to change the range in the SetpointOffsetRange variable for a resistance adjuster connected to the U3 input, which by default is set to 3°C (from -3 to +3) or 5°F (from -5 to +5). Changing the variable also triggers a change in the offset setpoint range in the Control Point VAV panel.
Temperature Control Loops
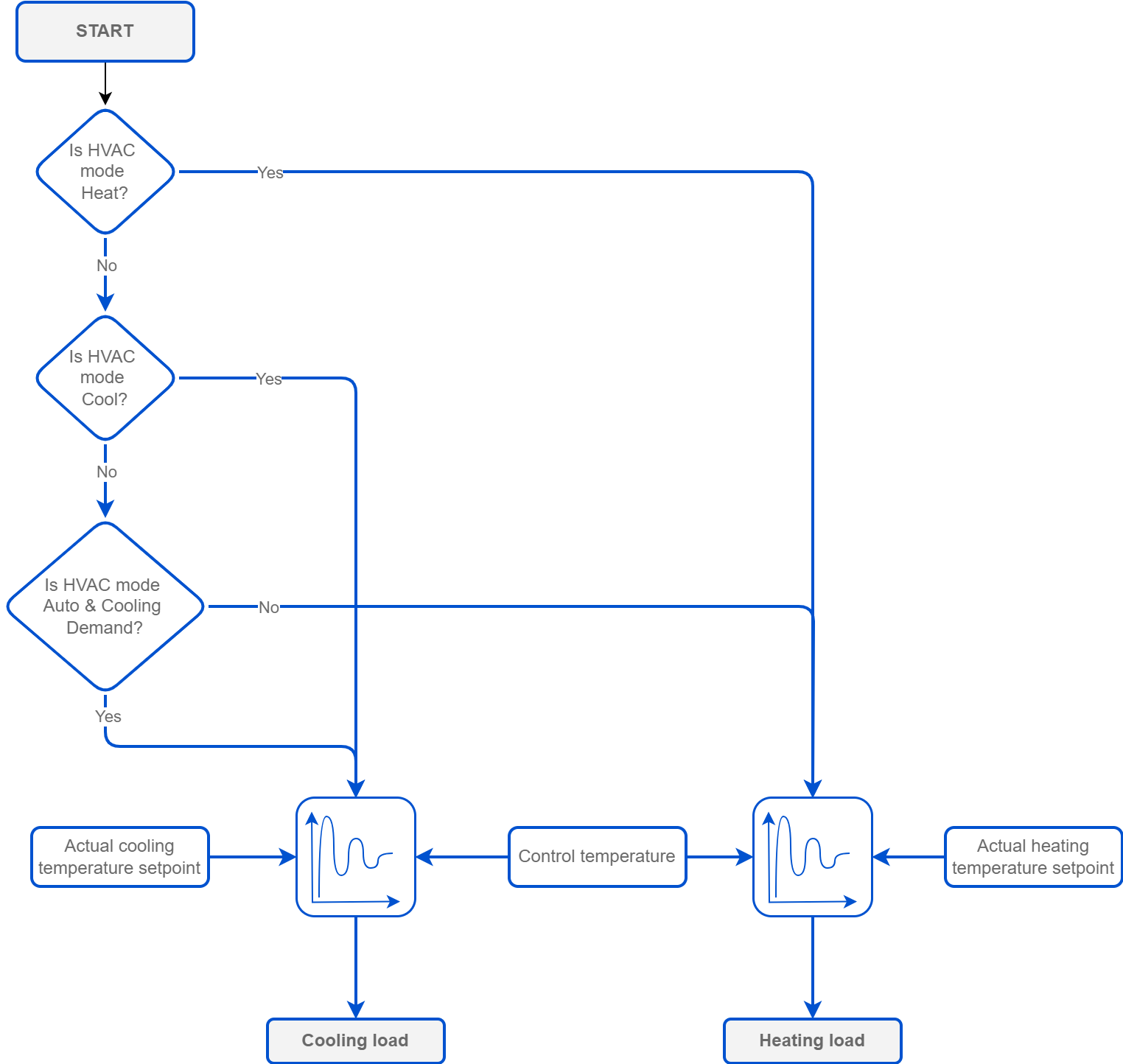
The temperature control loop in the VAV application determines the demand for cooling or heating based on the space temperature measurement and the corresponding setpoint temperature.
The control loops for cooling and heating are mutually exclusive, i.e., only one of them regulates the demand, while the other is disabled.
Space Temperature Control Loop
The space temperature control loop for heating and cooling is based on the space temperature sensor measurements (Control Point VAV panel or connected to the U2 input). It operates according to the HVAC Mode settings (AirflowSetpointCalculator):
Auto: the cooling control loop is always active,
Heat: the heating control loop is always active,
Cool: the cooling control loop is always active,
MorningWarmUp: the heating control loop is always active,
PreCool: the cooling control loop is always active,
NightPurge: the cooling control loop is always active,
Fire: both control loops are disabled,
Off: both control loops are disabled.

Temperature control
Discharge Air Temperature Control Loop
The discharge air temperature control loop for heating and cooling is active when there is the discharge air sensor connected to the U1 input or there is the discharge air signal available from the network. It operates according to the HVAC mode set in the HVAC Mode settings (AirflowSetpointCalculator component):
Auto: the heating or cooling control loop will be active, depending on the measured temperature:
the heating control loop is activated when:
the measured temperature exceeds the value of the HotAirTempSetpoint variable (by default, 26°C/78°F), taking into account the hysteresis (+/-3 degrees),
the above temperature is maintained above the time specified in the ChangeoverDelay (by default, 2 min);
the cooling control loop is activated when:
the measured temperature falls below the value of the HotAirTempSetpoint variable (by default, 26°C/78°F), taking into account the hysteresis (+/-3 degrees),
the above temperature is maintained above the time specified in the ChangeoverDelay (by default, 2 min);
Heat: the heating control loop is always active,
Cool: the cooling control loop is always active,
MorningWarmUp: the heating control loop is always active,
PreCool: the cooling control loop is always active,
NightPurge: the cooling control loop is always active,
Fire: both control loops are disabled,
Off: both control loops are disabled.