Reheater Control
The VAV application is designed to work with either water or electric reheaters. For safety reasons, reheater control is possible only for the minimum airflow set in the MinOccupiedHeatAirFlow variable. Reheater auto control is based on the heating demand from the discharge air temperature sensor or the space temperature sensor (if no discharge air temperature sensor is in place).
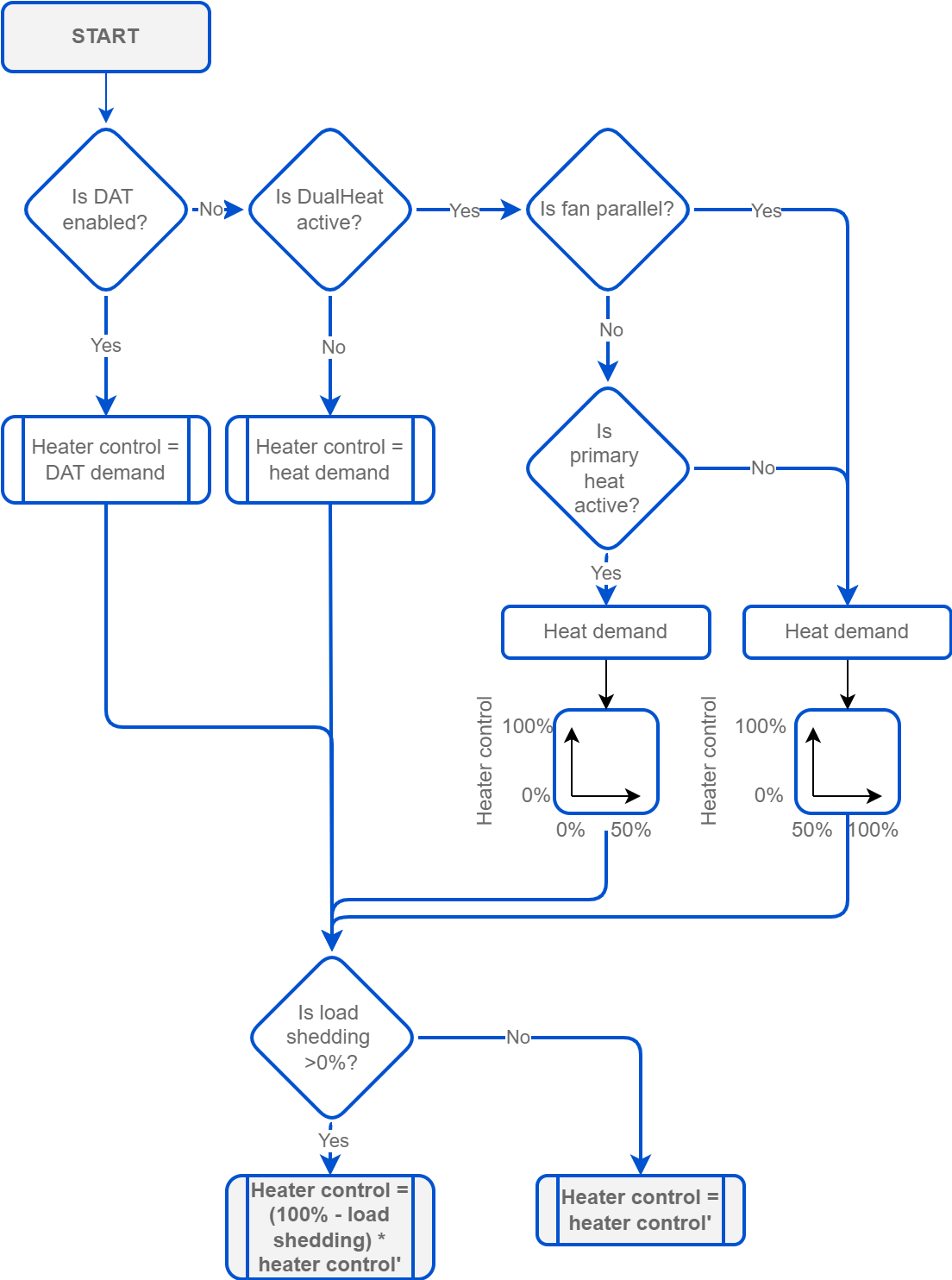
If the discharge air temperature sensor is available (required in systems with an electric reheater), the reheater is controlled based on the discharge air temperature control loop (in full range of the loop), taking into account the sensor measurements and setpoint calculated based on the space temperature control loop, up to the maximum set limit (valid for versions with electric reheater), or as the first (or second) heating stage (in half range of the loop).
If there is no discharge air temperature sensor, the reheater is controlled based on the main heating temperature control loop directly – in full range of the loop – or as the first (or second) heating stage (in half range of the loop).
Additionally, if used simultaneously with a perimeter, it can be specified whether both heaters should work together simultaneously or which should be the first and second stage of the primary/secondary heating level. In version with a parallel fan, the reheater is always the second heating stage (the fan is the first).
Note
An additional factor in the reheater auto control is the level of energy load cut-off, which decreases the value of the reheater control output:
RH control output = (100% - LoadShedding)*HeatDemand

Heater control with or without the DualHeat function

Reheater control
Reheater Control According to HVAC Modes
Depending on the HVAC Mode settings (AirflowSetpointCalculator component):
Auto: working according to the heating demand,
Heat: working according to the heating demand,
Cool: switched off,
MorningWarmUp: if the WarmUpHeater variable is set to true, the reheater works according to the heating demand,
PreCool: switched off,
NightPurge: switched off,
Off: switched off,
Fire: switched off.
The reheater can work in three modes defined in the ReheaterCommand variable:
Auto: reheater works based on the heating demand,
Full Open: reheater is set to the maximum control output, 100%,
Full Close: reheater is set to the minimum control output, 0%.
DualHeat
The DualHeat function for reheater allows to meet energy efficiency requirements by allowing to select between two modes of heating. The DualHeat function is activated according to the setting of the HeatDamperPriority variable:
primary stage (true): heater(s) works in the range of 0-50% (indirectly from the discharge air temperature heating loop and directly from the space temperature heating loop),
secondary stage (false): damper in the range of 50-100% (directly from the space temperature heating loop).
The heaters priority is set in the HeaterPriority variable (ReheaterControl folder of the VAV application):
HeaterPriority set to reheater:
primary mode: reheater in the range of 0-50% (indirectly from the discharge air temperature heating loop or directly from the space temperature heating loop),
secondary mode: perimeter in the range of 50-100% (directly from the space temperature heating loop);
HeaterPriority set to perimeter:
primary mode: perimeter in the range of 0-50% (directly from the space temperature heating loop),
secondary mode: reheater in the range of 50-100% (indirectly from the discharge air temperature heating loop or directly from the space temperature heating loop);
HeaterPriority set to simultaneous:
reheater and perimeter work in full range of the heating loop.
Note
If the DualHeat is active and the fan is of parallel type, the fan is always the primary heating and the reheater is the second.
Reheater Types
Depending on the configuration (see: Methods of Configuration), the reheater can be controlled by triac outputs (TO1, TO2) as follows:
time-proportional (PWM) water reheater with a valve and actuator or time-proportional (PWM) electric reheater with a period set in the TimePropReheaterPeriod variable, controlled by the TO1 output,
water reheater with a valve and actuator controlled as floating type with a full-position switch time set in the FloatReheaterValveDriveTime variable, controlled by the TO1 output for closing and TO2 output for opening,
electric reheater controlled in one or two heating stages, on/off type (the second stage switched on above the 50% heating demand), controlled by TO1 output for 1-stage heating and TO2 output for 2-stage heating,
water reheater with a valve and actuator, on/off type, controlled by the TO1 output.
Regardless of the configuration of the control type, the reheater is simultaneously controlled in analog mode by the AO1 output.
If the outside temperature signal is connected (from the BACnet/Modbus network), the reheater is blocked over the setpoint in the MaxOatReheater variable (by default, 32°C/90°F).