Balancing
Balancing Goals
VAV (Variable Air Volume) balancing is the process of ensuring that a building’s HVAC system delivers the right amount of air to different spaces. The idea of balancing is to find the most efficient operating point of the ventilation system. Proper balancing provides:
energy efficiency: minimum consumption of electricity, heating and cooling;
user comfort: temperature comfort, noise elimination, air quality.
It establishes a benchmark for the collaboration between AHU and VAV systems. The optimal operating point ensures the minimum amount of air required for the proper functioning of the entire VAV installation.
From a more technically oriented standpoint, there are two main goals that balancing aims to achieve:
Obtaining a correct flow from the pressure transducer:
if the K-factor VAV box is known, set it in the application and verify the correctness of the flow;
if the K-factor of the VAV box is not known, force the damper to open to the maximum flow and set the measured flow in the application – the K-factor will be automatically calculated.
Damper direction verification:
open the damper to the maximum flow – if it is not achieved, change the direction.
General aspects of balancing of ventilation VAV systems
The first step is to force all VAVs (supply and exhaust separately) to operate at their maximum defined airflow.
Set the AHU air efficiency 5-10% higher than the ventilation design (should be consistent with the sum of the VAV air efficiency).
The next step is to gradually reduce the AHU efficiency (supply and exhaust separately) and observe the degree of opening of the VAV dampers.
Starting from the maximum efficiency of +10% in the AHU, a scenario is created where the VAVs are partially closed. By reducing the air efficiency of the AHU, the VAVs begin to open.
The air efficiency of the AHU is lowered until the VAV is almost fully open (85-90%) – usually, this is the VAV at the end of the installation (from the AHU). Calibrate this VAV and recheck.
In this way, the optimal operating point for the AHU’s air efficiency is achieved, allowing all other VAVs to self-adjust.
Calibrate the rest of the VAV.
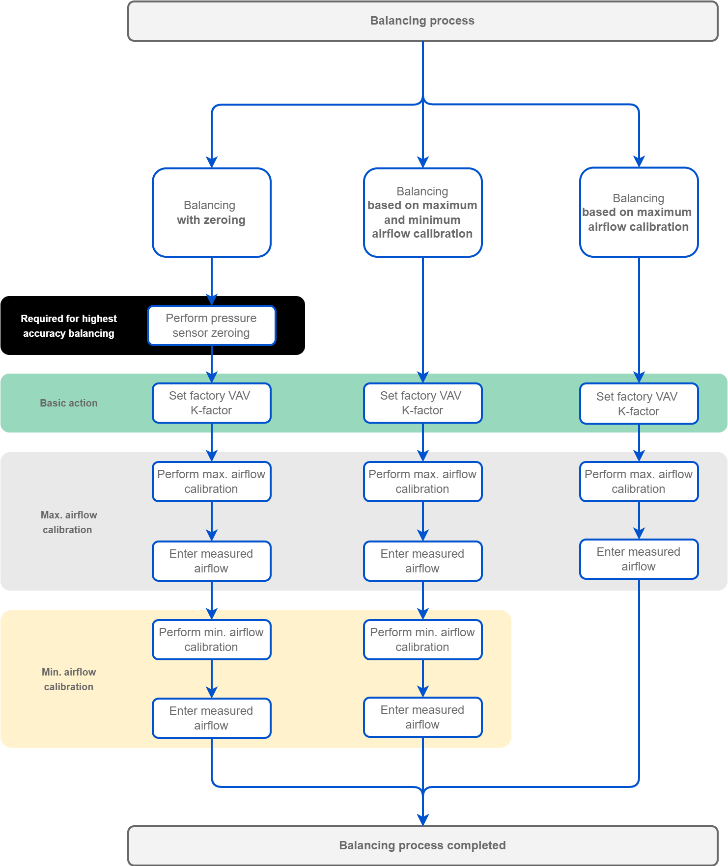
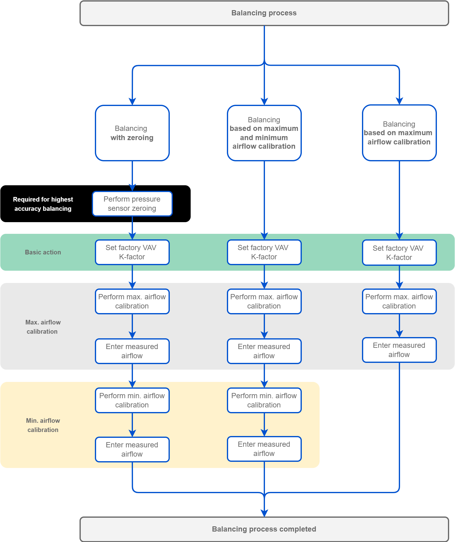
VAV Balancing Process
The balancing process involves activities that aim eliminating any discrepancies in airflow adjustment and application calculations:
pressure sensor zeroing,
setting K-factor,
performing maximum airflow calibration,
performing minimum airflow calibration.
Based on the user requirements in the area of the balancing process accuracy, all of the above activities can be performed for a full and most advanced balancing outcome or some of them can be omitted. The below diagram shows activities required for the advanced, medium, and basic levels of the balancing accuracy:

If required, the first balancing action is pressure sensor zeroing (this action can be omitted in other variants).
Pressure Sensor Zeroing
Pressure sensor zeroing is a part of the VAV balancing process, which aims at eliminating a constant measurement error of differential pressure on a built-in pressure sensor. The zeroing process involves the following steps:
Make sure the differential pressure sensor is disconnected from the measuring cross or other measuring method.
Use a flexible hose of an appropriate diameter to connect the two spigots (+ and -).
Make sure the hose is well secured and tight to equalize the pressures on both ports.
Invoke the zeroing action using one of the methods:
using the action in the PressureInput component (iC Tool)
in the Balancing tab available in one of the tools (iSMA Configurator, iC Device Manager),
writing a value to the PressureZeroing variable (BACnet object: BV13, Modbus address: 13),
from the Control Point VAV panel.
Detach the hose.
Restore the normal connection of the sensor to the measuring cross or other target circuit, pay attention to the polarity.
Then, the common and mandatory action for all variants, setting the K-factor.
Note
The K-factor is provided by the manufacturer of the VAV box. If for any reason it is unavailable, it is recommended to use a default K-factor from the VAV application (100 l/s /1000 cfm).
Next action is the maximum airflow calibration. Performing it is the necessary minimum of the balancing process.
If required, the minimum airflow calibration is the last step of the balancing process.
Tools
Balancing can be performed using one of the iC Tools provided for this purpose: