TemperatureSetpointSelector
Applicable to OS V1.7
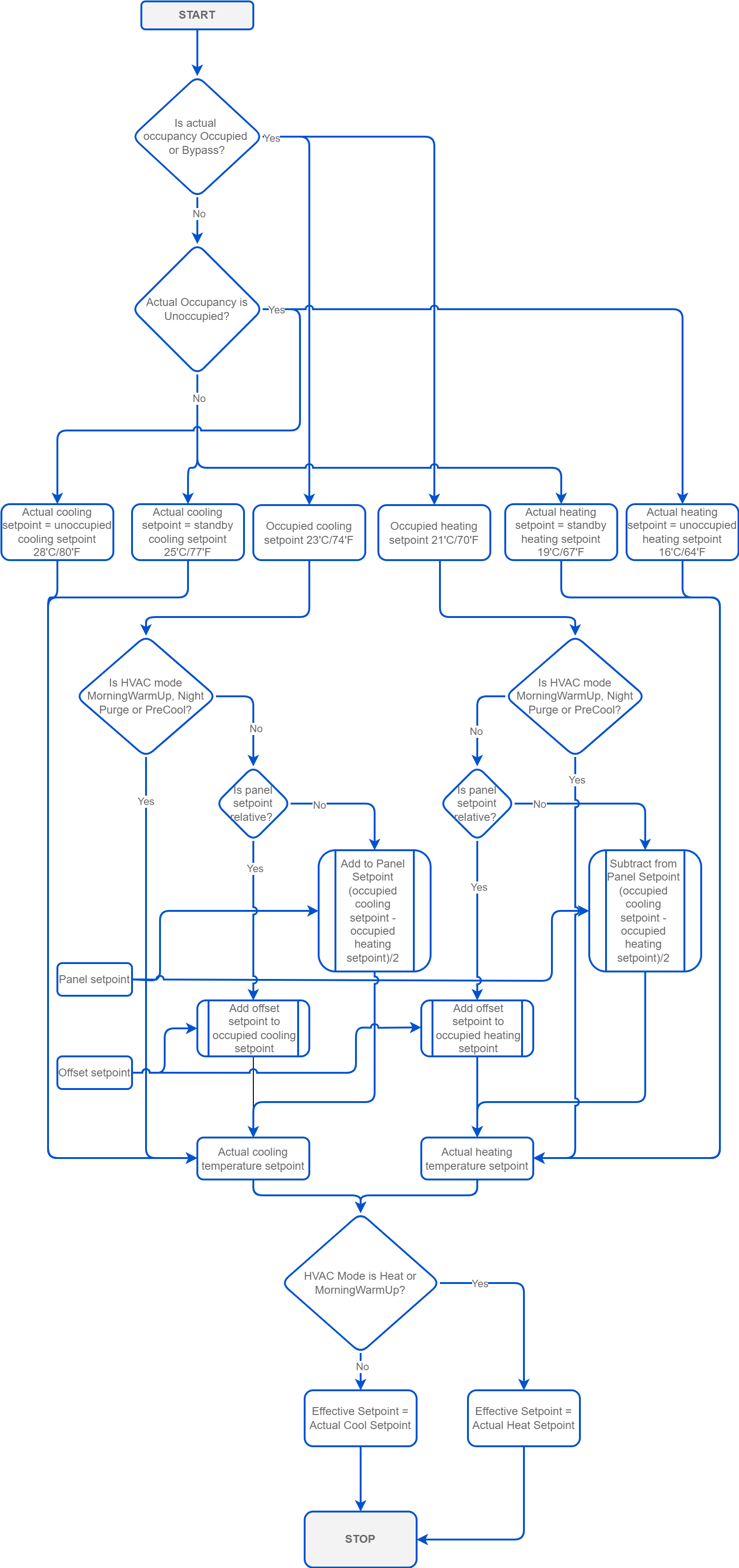
The TemperatureSetpointSelector component determines the effective setpoints for heating, cooling, and central (average value) based on the input occupancy state, the setpoints set for heating and cooling for each occupancy state, HVAC mode, and the set offset.

TemperatureSetpointSelector slots
The TemperatureSetpointSelector component has the following slots:
Status: informs about the status of the component, if one of the slots, Hvac Mode or Occupancy Status, has a null value, then the status is fault;
Available statues: OK, Fault, Disabled, Unlicensed, Down, Error;
Effective Setpoint: shows the calculated effective setpoint value;
Actual Cool Setpoint: shows the calculated setpoint value for cooling;
Actual Heat Setpoint: shows the calculated setpoint value for heating;
Central Setpoint: shows the average of both actual setpoints;
Occupancy Status: receives the occupancy status resulting from the values of window contact, present motion, network occupancy, schedule occupancy, airflow detection, and panel button override (may be linked from the AdvancedOccupancyCalculator);
HVAC Mode: receives the HVAC mode from the BMS or AHU system (from Modbus/BACnet network point);
Relative Setpoint: allows to select a type of setpoint: false - relative (offset), true - real setpoint;
Occupied Cool Setpoint: receives the setpoint for cooling in the occupied state, set from the BMS;
Occupied Heat Setpoint: receives the setpoint for heating in the occupied state, set from the BMS;
Standby Cool Setpoint: receives the setpoint for cooling in the standby state, set from the BMS;
Standby Heat Setpoint: receives the setpoint for heating in the standby state, set from the BMS;
Unoccupied Cool Setpoint: receives the setpoint for cooling in the unoccupied state, set from the BMS;
Unoccupied Heat Setpoint: receives the setpoint for heating in the unoccupied state, set from the BMS;
Panel Setpoint: receives the setpoint from the local room panel;
Occupied Offset: receives the offset value from the local room panel;
Unit Selector: allows to set the unit type.

TemperatureSetpointSelector in the application
