HeaterControl
Applicable to OS V1.7
The HeaterControl component allows to control the reheater/perimeter depending on the selected operating mode, if it is configured, both analog and digital (depending on the selected control mode like PWM, staged, floating, or digital). Additionally, it is possible to use the reheater/perimeter in a selected HVAC mode - such as WarmUp, when there are no other operating conditions and when an operating mode other than normal is forced - such as balancing or testing.

HeaterControl slots
The HeaterControl component has the following slots:
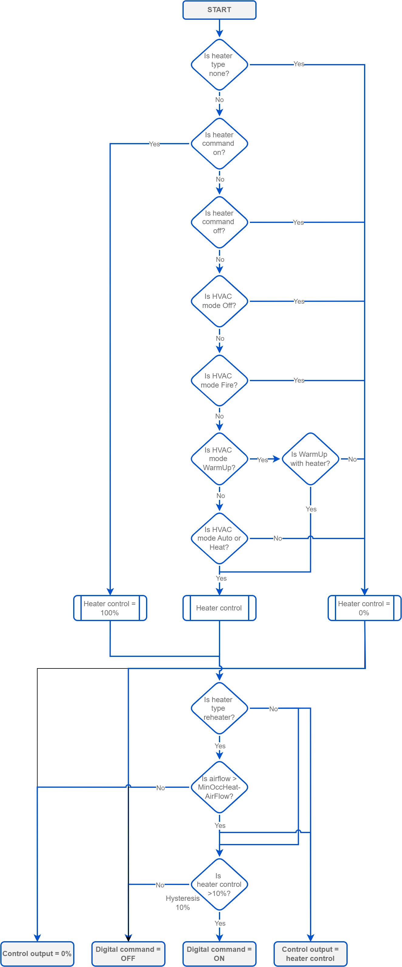
Status: informs about the status of the component; if the Heater Mode/Heater Command/HVAC Mode slot or one of the demand input slots has a null value then the status is fault, otherwise, the status is OK;
Available statues: OK, Fault, Disabled, Unlicensed, Down, Error;
Control Output: returns a value of the heating control (based on heating demand or DAT demand (if enabled), parameters configured, and override values resulting from the application) for the heater (i.e., analog, floating, PWM actuator, and also as a staged sequence_;
Digital Command: return a value of the heating control for on/off actuator (in the VAV application, used for digital on/off perimeter);
Heater Mode: specifies the type of reheater which the component is used for (reheater or perimeter, none if no heater is available in the system);
Heater Command: allows to set a test heater control, if configured in Heater Type for use;
Available settings: Auto, Open/On, Close/Off;
Hvac Mode: receives the HVAC mode set in the AirflowSetpointCalculator variable;
Available settings: Auto, Heat, Cool, MorningWarmUp, PreCool, NightPurge, Fire, Off;
HVAC modes
Auto: working according to the heating demand,
Heat: working according to the heating demand,
Cool: switched off,
MorningWarmUp: if the WarmUpHeater variable is set to true, the reheater works according to the heating demand,
PreCool: switched off,
NightPurge: switched off,
Off: switched off,
Fire: switched off.
Heat Demand: receives the value from the connected heating PID loop;
DAT Demand: receives the value from the connected discharge air temperature PID loop;
Load Shedding: specifies the value representing a level of energy load cut-off, which decreases the value of the reheater control output (RH control output = (100% - LoadShedding)*HeatDemand);
DAT Enabled: allows to enable heater control with DAT demand if the discharge air temperature sensor is connected and provides temperature measurements for the control loop;
Dual Heat: informs if the DualHeat function is activated or not;
Available settings: No, Yes;
DualHeat
The DualHeat function allows to select one or two stages of heating (two stages of heating meaning heating with a reheater and, optionally, perimeter and a damper). The DualHeat function is activated according to the setting of the HeatDamperPriority Data Point (linked to the Heat Priority slot in the DamperControlComponent):
primary (false): damper in the range of 0-50% (directly from the space temperature heating loop) and heater(s) in the range of 50-100% (indirectly from the discharge temperature heating loop and directly from the space temperature heating loop),
secondary (true): heater(s) in the range of 0-50% (indirectly from the discharge temperature heating loop and directly from the space temperature heating loop) and damper in the range of 50-100% (directly from the space temperature heating loop).
Heater(s) in the primary stage can be reheater and/or perimeter. If available in the system and properly configured, they can be arranged in order according to the HeaterPriority variable (ReheaterControl folder):
reheater/perimeter
perimeter/reheater
simultaneous.
If there is no reheater and/or perimeter in the system, the DualHeat function cannot be activated and the damper is the only heating source. If the reheater is available in the system, it can be configured as the primary stage heater and the DualHeat function can be activated. However, if the system is equipped with the reheater and parallel fan, the reheater will always be the secondary:
parallel fan/reheater.
Heat Priority: allows to determine if the heating source, which this component is used for (reheater or perimeter), is a first or second priority heating source for the primary stage of the DualHeat function;
Fan Type: specifies a fan type (series or parallel; version without a fan is None);
WarmUp Heater: allows to use the heater in the Morning WarmUp HVAC mode (as described in the Hvac Mode slot);
Measured Airflow: receives a value of the measured airflow from the AirflowCalculator component;
Min Occupied Heat Airflow: specifies a value of the minimum airflow setpoint for heating in the occupied status; it is a minimum airflow value for the reheater to start working (for perimeter, may be set to 0);
Unit Selector: allows to set the unit type.
More
More on the heaters control as used in the VAV application: Reheater Control, Perimeter Control.

Reheater control

HeaterControl in the application