AirFlowCalculator
Applicable to OS V1.7-1.8
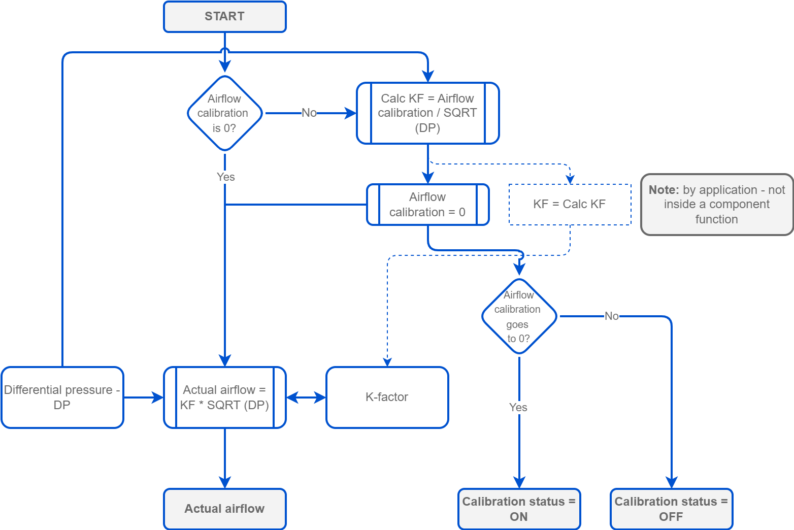
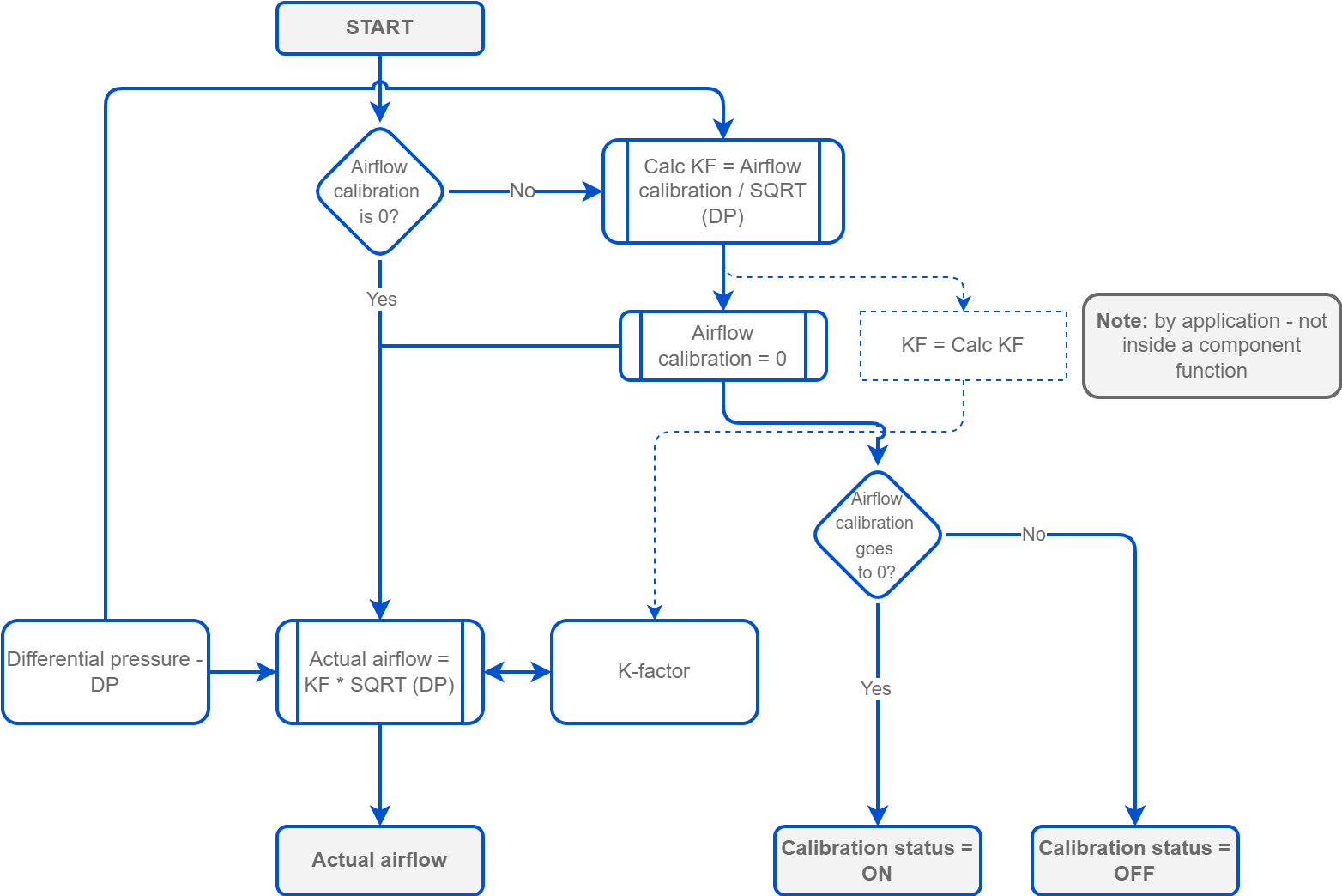
The AirFlowCalculator component is used to calculate the airflow based on the measurement of the pressure difference and the K-factor. Additionally, it allows airflow calibration of the calculated airflow by recalculating the initial K-factor value.

AirFlowCalculator slots
The AirFlowCalculator component has the following slots:
Status: informs about the status of the component; if one of the inputs (K-Factor/Differential Pressure/Airflow Calibration) has a null value then the status is fault, otherwise it is OK;
Available statues: OK, Fault, Disabled, Unlicensed, Down, Error;
Calibration Status: shows a calibration status of the airflow; if the calculated K-factor changes, the Calibration Status will indicate that the airflow is calibrated;
Actual Airflow: shows the calculated airflow value based on the differential pressure and the K-factor;
Calculated K-Factor: shows the calculated K-Factor based on the differential pressure and calibrated airflow input;
K-Factor: allows to set a correct value for a specific type of VAV from the BMS or local room panel; can be updated by the Calculated K-Factor value by a trigger action from application;
Differential Pressure: receives a differential pressure value from the pressure transducer;
Airflow Calibration: specifies a measured airflow value during the balancing process from the BMS or local room panel; this value must be reset to zero via link once the airflow calibration is completed;
Note
If the airflow calibration is linked in the application, it is required that once the calibration is completed, the value incoming from the link resets this slot to zero for the calibration status to work correctly.
Unit Selector: allows to set the unit type.

AirFlowCalculator in the application
